Murilo Leal
Home
CENTEC
Técnico em Energias Renováveis
Eletrônica Básica
Manutenção Industrial
Estatística Aplicada
Lógica e Linguagem de Programação
CAD
Cálculo Diferencial e Integral
Eletrônica Básica
Eletrônica Digital
Microcontroladores
Manutenção Industrial
PCM
PCP
FIC - Instalador Predial BT
Ética, Cidadania, Diversidade e Democracia
Especialização em Automação Industrial
Microcontroladores
Sistemas Inteligentes
Especialização em Engenharia Sanitária e Ambiental
Estatística
Irrigação e Drenagem
Matemática
Técnico em Eletroeletrônica
Microcontroladores
Manutenção de Computadores
CAD Aplicado
Redes de Computadores
Gestão da Manutenção
Eletricidade CC
Informática
Circuitos Lógicos Combinacionais
Técnico em Eletrotécnica
Matemática Aplicada
Eletrônica Digital
Gestão da Manutenção
Técnico em Mecânica
CAD
Organização do Trabalho Industrial
Uninassau
Engenharia Civil
Cálculo Numérico
Pensamento Computacional
Sistemas de Informação
Big Data
Linguagens Formais e Autômatos
Machine Learning
UniFAP
ADS/SI
Segurança e Auditoria de Sistemas
Artigos e tutoriais
Eletrônica
Eletrônica Básica
Outros
Eventos
Palestras
Produção acadêmica
Dissertações
Moodle
CAD Aplicado (2023.1)
Técnico em Eletroeletrônica - FATEC Cariri
Apresentações de slides
Ainda não foi postada nenhuma apresentação de slides
Material de apoio
Ainda não foi postado nenhum material de apoio
Outros
Nome
Modificado
DOBRADOR DE TENSÃO
23/11/2025
FLIP FLOP - NE555
23/11/2025
Lista de componentes do Proteus
23/11/2025
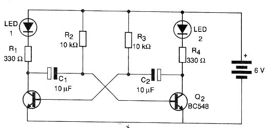
PISCA ANALÓGICO
23/11/2025
PISCA COM NE555
23/11/2025
PLANEJAMENTO ESTRUTURADO
23/11/2025
PONTE H
23/11/2025
Proteus
30/09/2025
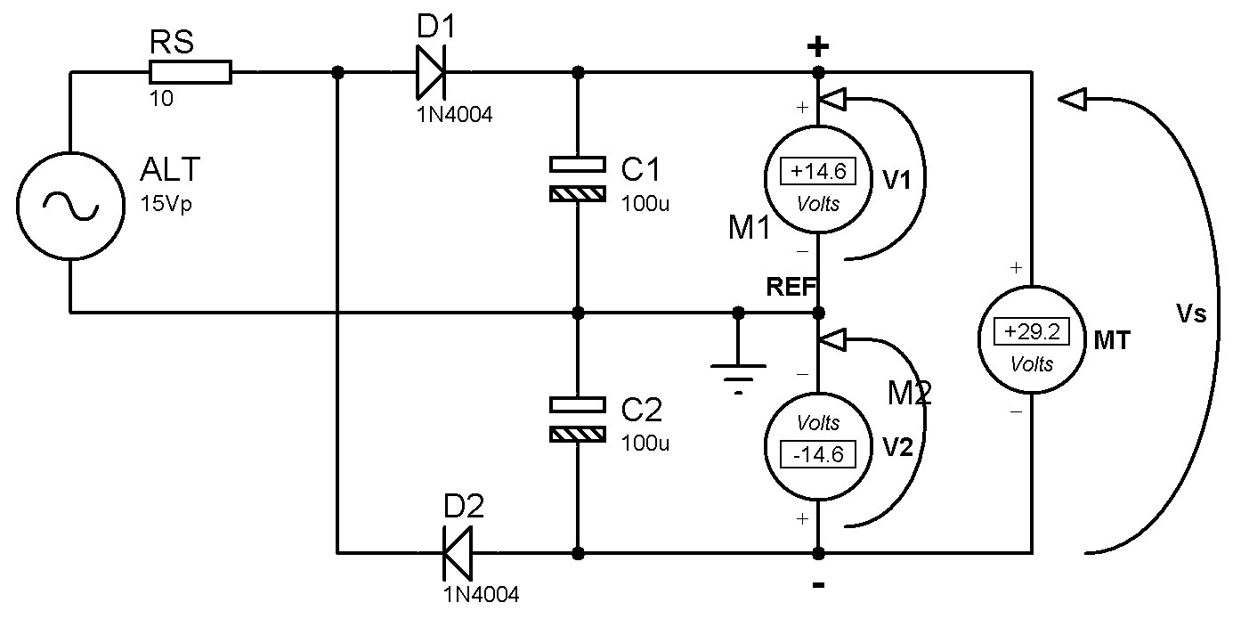
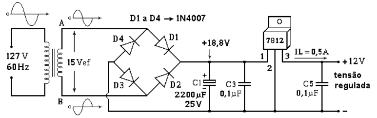
RETIFICADOR
23/11/2025
Tutorial de utilização do PROTEUS
23/11/2025